
注意!有流感疫苗接种需求的市民朋友
可关注我中心微信公众号进行登记预约

流感是什么?
流感,全称是流行性感冒,是由流感病毒引起的急性呼吸道传染病。流感病毒传染性强,主要是通过呼吸道传播。流感病毒特别是甲型流感病毒易发生变异,而使人群普遍易感,发病率高,已多次引起全世界的暴发流行。每年流感季节性流行在全球可导致300万-500万重症病例,29万-65万呼吸道疾病相关死亡。
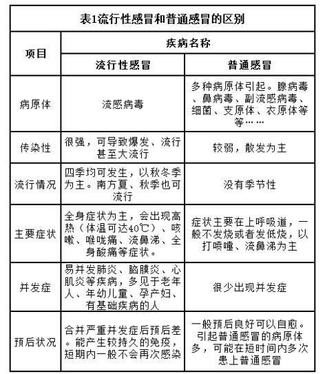
很多小伙伴会认为流感就是普通感冒而事实并非如此↓

那么流感该如何预防?
01 接种流感疫苗接种流感疫苗是预防流感病毒感染极其严重并发症的最有效手段。
目前我国现已批准上市的流感疫苗有三价灭活流感疫苗、四价灭活流感疫苗和三价减毒活疫苗。对可接种不同类型、不同厂家疫苗产品的人群,可自愿接种任一种流感疫苗。
流感疫苗为非免疫规划疫苗,由公民自愿自费接种,建议每年都接种。一般来说,年龄在6个月以上,没有接种禁忌者均可自愿自费接种流感疫苗。
《中国流感疫苗预防接种技术指南(2021-2022)》推荐优先接种人群:①医务人员;②养老机构、长期护理机构、福利院等人群聚集场所脆弱人群及员工;③重点场所人群,如托幼机构、中小学校的教师和学生,监所机构的在押人员及工作人员等;④其他流感高风险人群,包括60岁及以上的居家老年人、6月龄-5岁儿童、慢性病患者、6月龄以下婴儿的家庭成员和看护人员、孕妇准备在流感季节怀孕的女性等人群为优先接种对象。(具体以流感疫苗产品说明书为准)
需要注意的是,到目前为止,任何疫苗的保护效果都不能达到100%;少数人接种后未产生保护力,与疫苗本身特性和受种者个人体质有关。02 注意个人防护平时注意良好的个人的卫生习惯,包括:勤洗手,不用手触碰眼、口、鼻。03 保持室内通风在流感流行季节,空气质量允许时需要经常开窗通风,尽量避免去人群聚集场所。04 流感患者尽早隔离和早期治疗家庭成员出现流感患者时,尽量避免近距离接触等。
温馨提示:我中心带状疱疹疫苗也开始接受预约!
省设区市网站
辖区街道园区
区直部门网站
县市区政府
网站标识码:3505020002
公安机关备案号:35050202000111
版权所有: 裸聊直播-裸聊视频-裸聊av
违法和不良信息举报电话:0595-22355159 举报邮箱:[email protected]
主办:裸聊直播
为确保最佳浏览效果,建议您使用以下浏览器版本:IE浏览器9.0版本及以上; Google Chrome浏览器 63版本及以上; 360浏览器9.1版本及以上,且IE内核9.0及以上。